Drei Zustände auf einer Leitung anzeigen

Die Stellung von Weichen oder Signalen z.B. im Stellpult anzuzeigen, kann einige Rückmeldeleitungen erfordern. Aber benötigen zwei LEDs auch unbedingt 2 Leitungen? Nö.

Ohne in die Zeiten analoger Datenübertragung zurückzufallen oder komplexe serielle Protokolle einzuführen, hat jede Rückmeldeleitung 3 Zustände:

  1. H oder 1 (Betriebsspannung)
  2. L oder 0 (Masse)
  3. offen (keine Verbindung/hochohmig)

Jetzt geht es nur noch darum, diese Information auf zwei Anzeigen zu verteilen.

Der einfachste Ansatz wäre, zwei LEDs antiparallel an die halbe Betriebsspannung zu legen. Allerdings fließt hier immer ein Strom durch die beiden Widerstände, auch wenn der Eingang offen ist und keine der LEDs leuchtet. Außerdem wird der ansteuernde Ausgang bei beiden Pegeln durch den vollen LED-Strom belastet, was nicht alle Digitalausgänge vertragen.

Die Luxusversion

Die hier gezeigte Schaltung mit zwei Komparatoren hat gegenüber der Einfachversion einige Vorteile:

  • hochohmiger Eingang, der durch alle Digitalbausteine angesteuert werden kann, auch parallel mit anderen Eingängen (sofern diese nicht den Pegel verändern, wie z.B. TTL)
  • kein nennenswerter Stromverbrauch, wenn keine LED leuchtet
  • beliebige Betriebsspannung bei entsprechender Auslegung der Spannungsteilerwiderstände R4..R6 (ggf. mit zusätzlicher Zenerdiode parallel zu R5 und R6, hier nicht genutzt)
  • ggf. Deaktivierung durch zusätzlichen Eingang OFF, z.B. wenn eine Dreiwegeweiche mit 2 Antrieben nur eine resultierende Stellung anzeigen soll

Die antiparallele Schaltung der LEDs hat den Vorteil, dass man auch eine Zweifarben-LED einsetzen kann, um z.B. eine Signalstellung oder eine Gleissperre anzuzeigen.

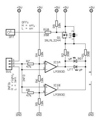
Über die Spannungsteiler R4..R6 werden die Referenzspannungen für die Komparatoren auf ca. 1,7V (Pin 6) und 3,3V (Pin 3) eingestellt. Ist der INFO-Eingang offen, liegt er über R7/R8 auf ca. 2,5V, somit sind beide Komparatorausgänge offen.
Steigt INFO über 3,3V, wird Ausgang 1 an GND geschaltet, LED "RGT" leuchtet.
Sinkt INFO unter 1,7V, wird Ausgang 7 aktiv und LED "LFT" leuchtet.

Der Eingang OFF muss dazu an GND liegen, damit der FET Q1 leitet. Liegt er an + oder ist offen, sind die LEDs aus. Wird die Funktion nicht benötigt, kann statt Q1 und R9/R10 die Lötbrücke SJ1 geschlossen werden.

Die endgültige Version

Der OFF-Eingang und seine Beschaltung war dann doch nicht essentiell. Dafür wurde der Schalter bzw. Taster zum Betätigen z.B. eines Servotreibers mit integriert, so dass ein kompaktes Modul zum Einbau in ein Stellpult entstand. Die LEDs können dabei in verschiedenen Abständen aufgelötet werden, um unterschiedliche Rastermaße des Stellpults zu unterstützen.

Zwei Dioden sorgen bei Verwendung eines einzelnen Tasters, der die Weiche in die jeweils andere Position wechselt, dafür, dass beide Eingänge des Servocontrollers gleichzeitig geschaltet werden. Durch die Dioden können die Eingänge trotzdem noch einzeln betätigt werden, z.B. von einer automatischen Steuerung, um eine eindeutige Stellung zu wählen. Auch können so innerhalb des Stellpultes zusätzliche Abhängigkeiten definiert werden.

Der resultierende Schaltplan kann hier aufgerufen werden.

Signalerzeugung

Die erforderlichen Pegel lassen sich auf verschiedene Weise erzeugen:

  • Manuell wäre dies z.B. mit einem Umschalter mit Mittelstellung möglich: Mitte offen, oben H, unten L.
  • Bei Nutzung eines Mikrocontrollers kann man den Pin alternativ als Ausgang H, L oder als Eingang (offen) programmieren. wie ich es z.B. in meinen Servocontrollern und Schattenbahnhofgleisen gemacht habe.
  • Schließlich kann auch jede andere Gegentaktendstufe genutzt werden, es ist lediglich sicherzustellen, dass nicht beide Transistoren oder FETs gleichzeitig aktiv sind.

Ein einfacher Transistor/FET funktioniert zwar auch, allerdings lassen sich damit nur zwei der drei Zustände erzeugen, je nachdem, ob der Ausgang mit einem Widerstand (pullup/pulldown) angebunden ist oder nicht.